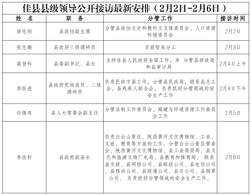
佳县县级领导公开接访安排
(2月2日–2月6日)

为进一步畅通信访渠道,方便群众及时就地反映诉求、解决问题,现将县级领导在佳县信访视频室公开接访安排计划公布如下:

备注:1、接访时间:上午8:30-11:30

              2、接访地点:佳县信访视频室(县政府一楼109室)